游戏介绍
第二人生旧版是一款采用竖屏操作的休闲模拟经营养成类手游,通过文字叙述的方式,带领玩家展开一段独特的人生旅程。在这个游戏中,每位玩家都能体验一次独一无二的人生,无论是做出正确的选择还是面对错误的决定,每一步都具有其独特的意义,游戏中的生活充满了各种可能性和挑战,玩家会遇到各种各样的抉择,这些抉择将直接影响他们的人生轨迹。

第二人生旧版游戏详情
体验成为明星的快感,通过不同方面的训练和冒险,展现明星生涯。
游戏设定了丰富的剧情和场景,玩家需结合这些元素,体验完美人生。
简单的设计和文字搭配背后,演绎精彩人生需要玩家的智慧和决断。
第二人生旧版游戏特征
人生模拟涉及众多层面,包括活动、人际关系、财产等,内容丰富多彩。
界面设计简洁明了,整体格局与色彩搭配协调,带给玩家舒适的游戏体验。
玩家可以完全掌控自己的人生轨迹,任何事件的选择都可能改变后续的剧情发展。

第二人生旧版游戏魅力
照料宠物、打理花园,甚至可以烘焙香气四溢的蛋糕。
为模拟人物发展职业,赚取模拟币,提升生活品质。
完成各项目标即可获得Lifestyle点数,用以兑换时尚新品。
设计理想中的家园,或直接让模拟人物入住设施齐全的住宅。
模拟人物与玩家实时同步,无论白天黑夜,始终保持同一时间线。
第二人生旧版高考题全部答案
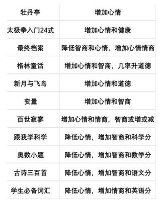
1、书的提高属性是必不可少的,每年免费读的书有好几种,大家一定要认真的挑选,可以对应下图中的书的属性进行挑选这样更容易匹配自己的玩法。

2、下图是语文的问题和答案,大家可以保存下来进行参考。

3、下图是数学的问题和答案,同时你也可以保存下来进行参考。

4、下图是英语的问题和答案,可以保存下来进行参考。

5、下图是综合类题目的问题和答案,保存下来然后去答题即可。

第二人生旧版游戏闪光点
这是一款轻度模拟人生的休闲游戏,覆盖从婴儿到死亡的全过程,你的每一个选择都将塑造你的未来。
游戏玩法轻松,与事件的互动性极强,几乎所有的核心玩法都围绕着选择展开。
属性值将伴随玩家的一生,随着人生不同阶段的发展,玩家需时刻关注属性的变化,以防不幸早逝。
应用信息
- 厂商:暂无
- 包名: com.wingjoy.mylife
- 版本: v1.77.7
- 备案:
- MD5值: 59c782a470187a1f87f80a2f8324f8bb
相关版本
同类热门
-
心动小镇游戏
模拟经营
2026/3/12 17:40:02
1.82GB
下载
-
饮料小镇安卓版
模拟经营
2026/3/12 16:31:13
177.32MB
下载
-
凌云诺手游
模拟经营
2026/3/12 16:02:38
1.5GB
下载
-
曦恩之城安卓版
模拟经营
2026/3/12 15:31:46
203.39MB
下载
-
黎明堡垒
模拟经营
2026/3/12 14:57:21
1.16GB
下载
-
摩尔庄园手游2024最新版
模拟经营
2026/3/12 14:31:16
1.90GB
下载
-
深夜的烧烤店最新版
模拟经营
2026/3/12 13:12:03
80.37MB
下载
-
荒岛的王免费版
模拟经营
2026/3/12 12:31:55
101.58MB
下载
-
动物餐厅无广告
模拟经营
2026/3/12 12:06:16
338MB
下载
-
百味食光手游
模拟经营
2026/3/12 11:42:48
582.97MB
下载
猜你喜欢
热门游戏
安卓游戏分类
本类排行
- 周排行
- 总排行
-
1
飞机大厨无限金币版无限钻石版
模拟经营 2026-01-195.5 查看 -
2
虚拟国家Dummynation
模拟经营 2025-12-268.6 查看 -
3
我的世界基岩版正版免费版
模拟经营 2026-01-157.4 查看 -
4
我的世界1.19国际版
模拟经营 2025-06-0610.1 查看 -
5
我的世界基岩版下载手机版
模拟经营 2024-08-065.8 查看 -
6
星露谷物语美化版手机版
模拟经营 2025-12-058.6 查看 -
7
我的世界老版本1.1.0.8(Minecraft - Pocket Edition)
模拟经营 2025-03-045.4 查看 -
8
我的世界国际服基岩版
模拟经营 2026-02-158.5 查看 -
9
侠盗猎车手:圣安地列斯
模拟经营 2026-02-159.8 查看 -
10
遨游中国2带语音导航手机版
模拟经营 2026-01-285.5 查看
-
1
我的世界网易版
模拟经营 2025-08-176.9 查看 -
2
我的世界网易版手机版
模拟经营 2025-02-236 查看 -
3
我的世界老版本1.1.0.8(Minecraft - Pocket Edition)
模拟经营 2025-03-045.4 查看 -
4
我的世界1.19国际版
模拟经营 2025-06-0610.1 查看 -
5
甜瓜游乐场汉化版自带模组7723
模拟经营 2025-01-118.9 查看 -
6
虚拟国家Dummynation
模拟经营 2025-12-268.6 查看 -
7
樱花校园模拟器mod内置菜单
模拟经营 2024-12-115.5 查看 -
8
星露谷物语美化版手机版
模拟经营 2025-12-058.6 查看 -
9
兔克创业记无限钻石
模拟经营 2026-02-109.4 查看 -
10
上帝模拟器全解锁无广告中文版
模拟经营 2025-03-027.5 查看


